首页  学校主页  学校要闻  院部动态  媒体聚焦  新闻专题  教育教学  科学研究  思想政治  学生活动  对外交流  人物风采  图说  专题专栏 
当前位置: 首页>>学校要闻>>正文
 
我校两个产业学院入选第三批省级现代产业学院建设点
2025-12-08 10:19  

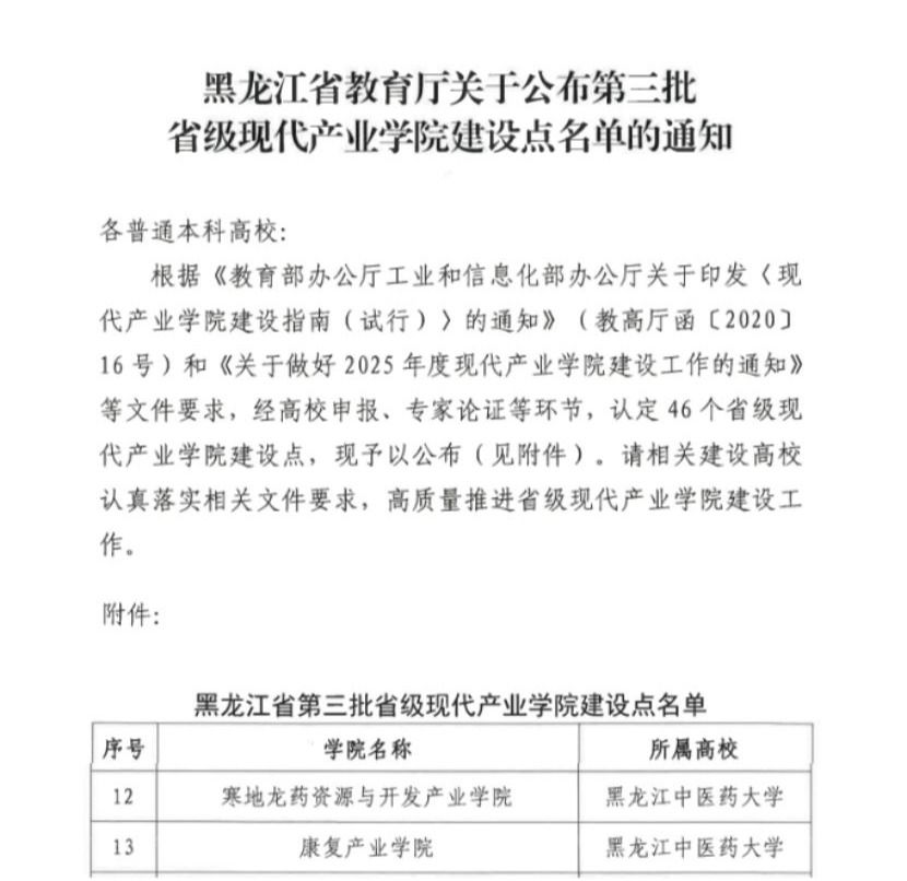
近日,黑龙江省教育厅印发《关于公布第三批省级现代产业学院建设点名单的通知》,我校“寒地龙药资源与开发产业学院”与“康复产业学院”成功入选。



作为黑龙江省“高水平大学和优势特色学科建设高校”,学校始终以服务国家“五大安全”、建好建强黑龙江“三基地一屏障一高地”重大使命为导向,紧密对接健康中国战略需求与区域中医药产业布局。此次两个产业学院成功入选省级建设点,是学校立足自身学科优势、回应产业发展痛点的重要实践载体,也是省教育厅对我校办学特色与产教融合工作的充分肯定。


接下来,学校将严格按照省教育厅相关要求,明确建设定位、强化协同育人、把握建设重点、加强支持保障,建立多主体协同的管理架构与运行机制,加快推进课程资源开发、“双师双能型”教师队伍建设与实践平台搭建,高质量推进产业学院建设,力争将其打造为全国中医药领域产教融合的标杆,为黑龙江省中医药产业高质量发展与健康龙江建设贡献更大力量。


供稿:教务处 编辑:李薇

关闭窗口
版权所有 黑龙江中医药大学

技术支持 黑龙江中医药大学现代教育技术与信息中心